网站支持IPv6
无障碍
适老版
长者专区
网站无障碍
适老版
智能问答
旧版

长者专区

当前位置:首页 / 专题专栏 / 电子商务进农村 / 正文

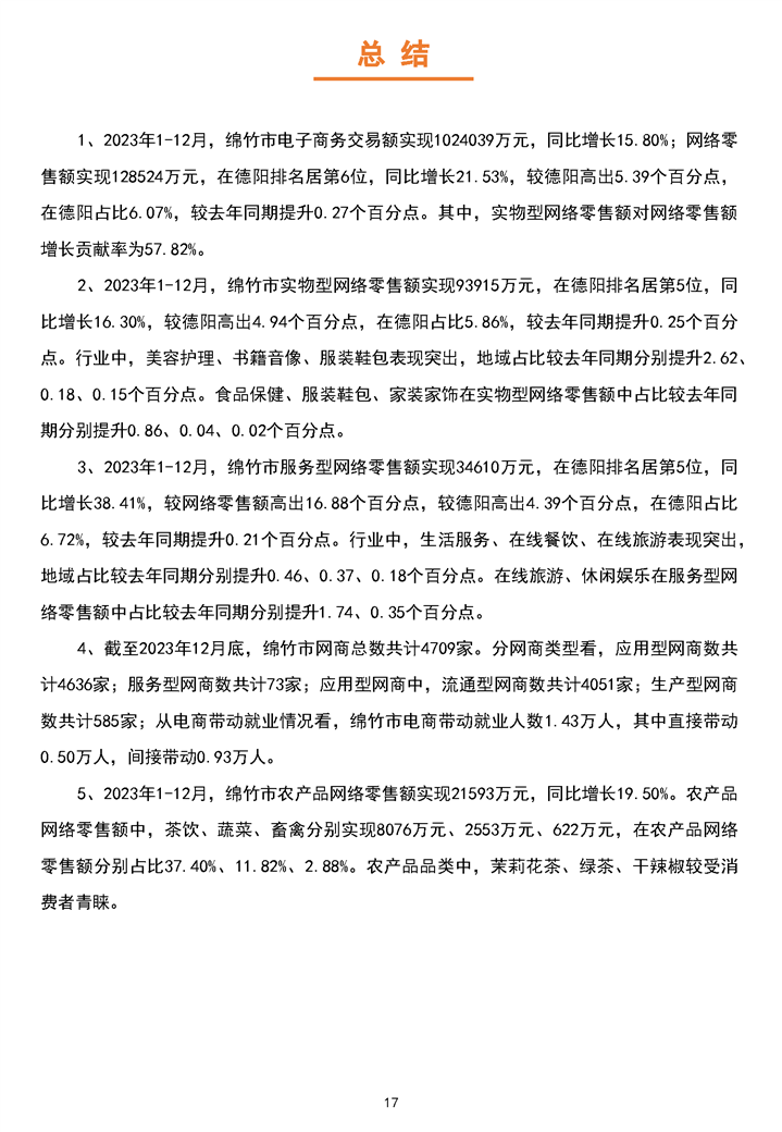
绵竹市2023年电子商务数据分析报告

索  引  号:${InfoData.gk_index} 文  号:${InfoData.doc_no} 发布时间:2024-01-15 公开形式: 主动公开 信息来源:绵竹市政府 关  键  词:${InfoData.topic_key} 浏览次数:
相关附件:

【字体: 分享:
























扫描二维码分享本页面
关闭打印