网站支持IPv6
无障碍
适老版
长者专区
网站无障碍
适老版
智能问答
旧版

长者专区

当前位置:首页 / 政府信息公开 / 法定主动内容 / 财政预算/决算 / 部门预算 / 2024年市级部门预算信息公开 / 单位(部门)预算 / 正文

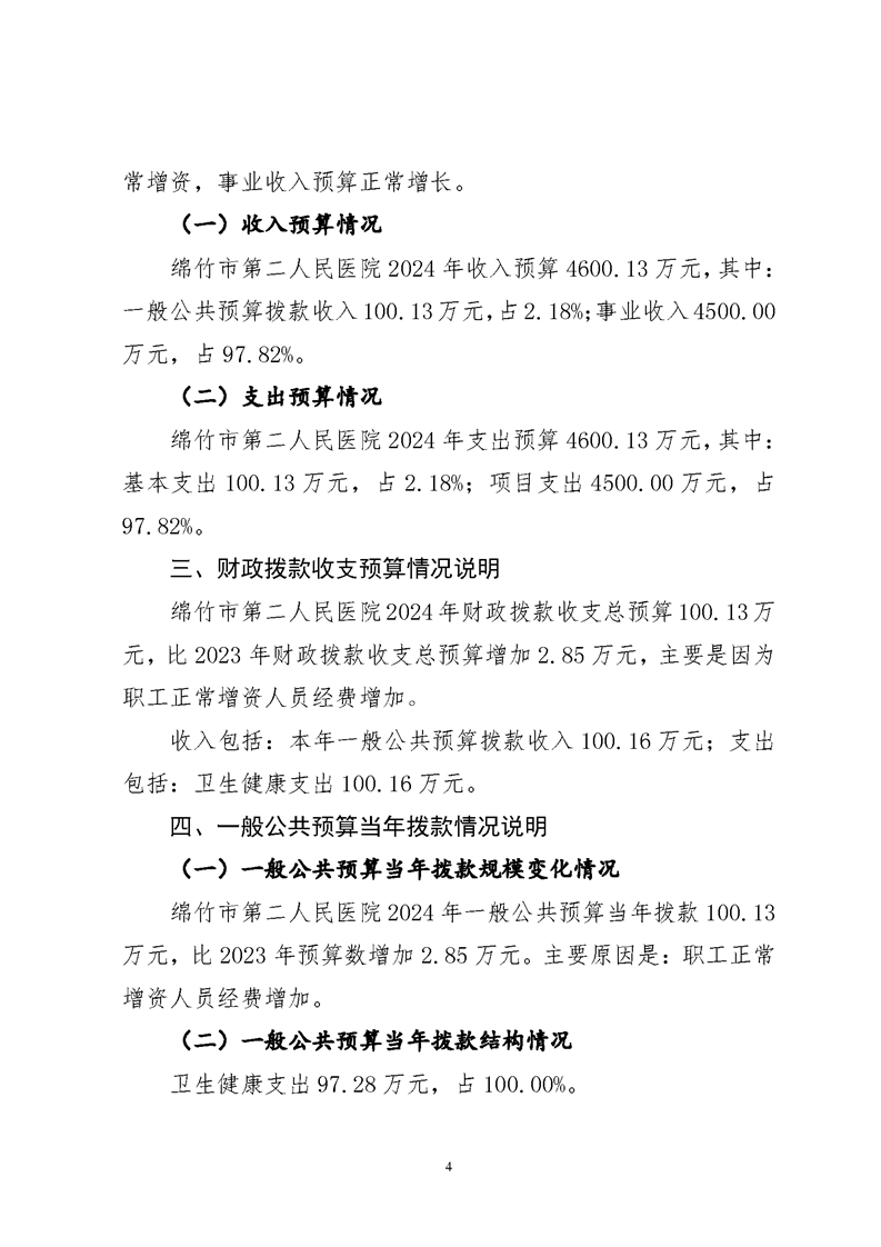
绵竹市第二人民医院2024年单位预算编制说明

索  引  号:510683-2024-000637 文  号: 发布时间:2024-01-17 公开形式: 主动公开 信息来源:卫健局 关  键  词: 浏览次数:
相关附件:

【字体: 分享:

扫描二维码分享本页面
关闭打印